Instance Verification Kit (IVK)

spin lock @ [55255+36+/linux-3.19-rc1/drivers/usb/gadget/udc/pxa27x_udc.c]
Instance Signature: lock

The Matching Pair Graph:


Function Name
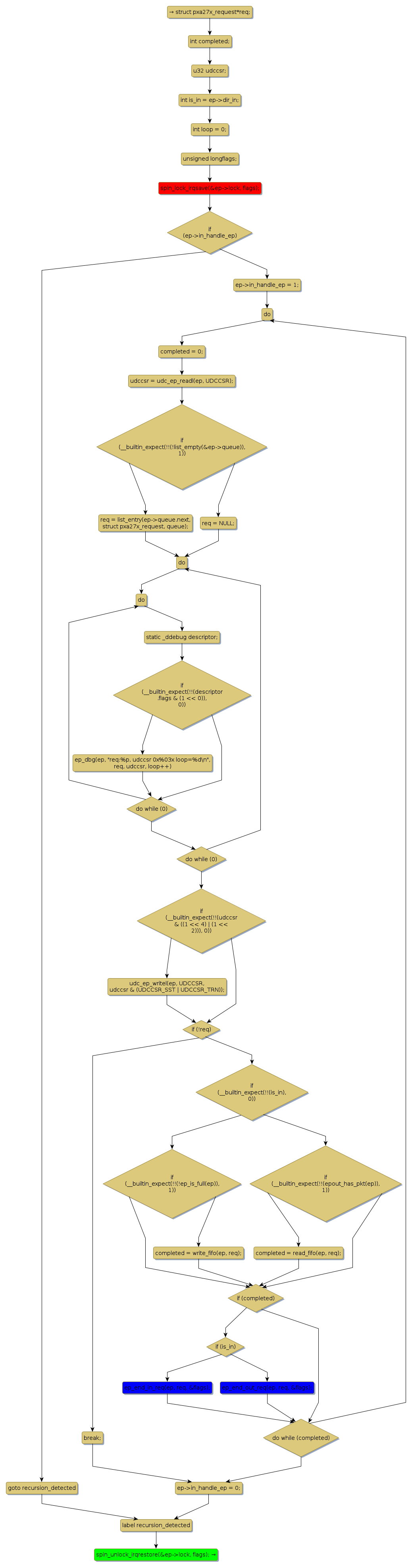
Control Flow Graph (CFG)
Events Flow Graph (EFG)
Source Correspondence
ep0_end_in_req [22821+14+/linux-3.19-rc1/drivers/usb/gadget/udc/pxa27x_udc.c]
ep0_end_out_req [21796+15+/linux-3.19-rc1/drivers/usb/gadget/udc/pxa27x_udc.c]
ep_end_in_req [22283+13+/linux-3.19-rc1/drivers/usb/gadget/udc/pxa27x_udc.c]
ep_end_out_req [21255+14+/linux-3.19-rc1/drivers/usb/gadget/udc/pxa27x_udc.c]
handle_ep0 [52798+10+/linux-3.19-rc1/drivers/usb/gadget/udc/pxa27x_udc.c]
handle_ep0_ctrl_req [48508+19+/linux-3.19-rc1/drivers/usb/gadget/udc/pxa27x_udc.c]
handle_ep [55101+9+/linux-3.19-rc1/drivers/usb/gadget/udc/pxa27x_udc.c]
nuke [23260+4+/linux-3.19-rc1/drivers/usb/gadget/udc/pxa27x_udc.c]
pxa_ep_dequeue [33541+14+/linux-3.19-rc1/drivers/usb/gadget/udc/pxa27x_udc.c]
pxa_ep_queue [30896+12+/linux-3.19-rc1/drivers/usb/gadget/udc/pxa27x_udc.c]
req_done [20317+8+/linux-3.19-rc1/drivers/usb/gadget/udc/pxa27x_udc.c]